Contact Us 1-800-596-4880

About API Manager 1.x

Use this API Manager 1.x documentation if you created your Anypoint Platform account before Nov 18, 2017 and have not migrated your APIs to the Nov 2017 API Manager 2.x release. Otherwise,if you are a new Anypoint Platform user, the API Manager 2.x is available to you, and you need to use API Manager 2.x documentation.

API Manager 1.x is a component of Anypoint Platform for managing and publishing APIs. If you created APIs in Mule 3.8 or later on Anypoint Platform, and have an existing Anypoint Platform account, you can use the this version of API Manager. If you are a new Anypoint Platform user, the API Manager 2.x is available to you. API Manager uses Mule as its core runtime engine.

If you set up your own account on the internet, you are assigned the Organization Administrators role. If your organization uses Anypoint Platform on a private cloud, obtain permissions and roles from the Anypoint Platform administrator for your organization. In the Organization Administrator role, you see and can open API Manager when you log into Anypoint Platform. As Organization Administrator, you can see and manage client applications registered to access your API. Alternatively, you can use the Anypoint Platform command line interface (CLI) to interact with API Manager.

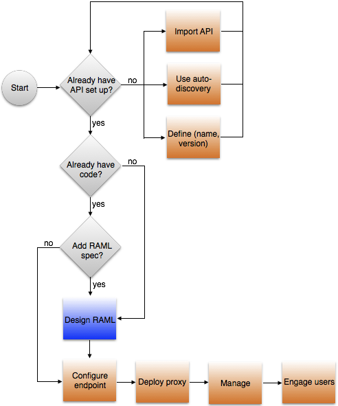
The life cycle of an API involves setup and deployment, management, and engaging users on an API Portal. The following diagram depicts the workflow, color-coding tasks as follows:

  • Administrative task (orange)

  • API or app developer task (blue)

Workflow diagram showing API lifecycle stages with color-coded tasks for administration and development

You can use the Autodiscovery process to register and start a Mule app. API Manager can discover and register a Mule app deployed from Studio or Design Center without user intervention.

You can deploy an API implementation to a Mule Runtime that runs on a server, such as CloudHub in the public cloud. You can also deploy to a private cloud or hybrid. A hybrid is a product for managing servers. Regardless of the server location, each server belongs to an environment, such as Design, Test, or Production. Servers are defined in business groups and each business group can have multiple environments. You publish your API on the portal and apps request access, as depicted in the following diagram.

API deployment workflow showing server environments and portal publishing process