Configure Anypoint Service Mesh Using a CRD
If you deploy and manage your Kubernetes objects and your microservices using CRDs, you might find it easier to also provision the Anypoint Service Mesh adapter and bind the service using a CRD, instead of using the CLI.
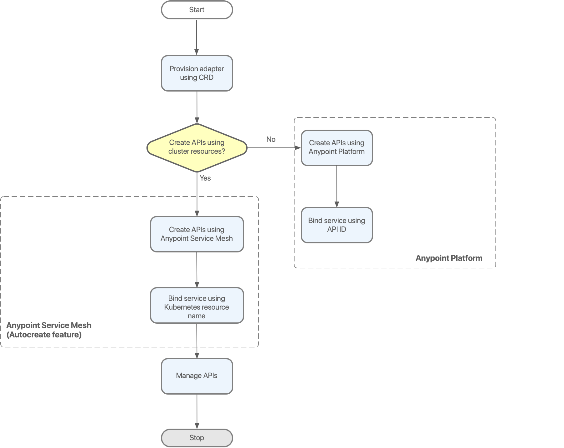
If you have configured continuous integration in your environment, provision the adapter and bind your services using CRDs. The following diagram illustrates the flow for configuring Anypoint Service Mesh using the CRD:



